继续教育
北京大学西方戏剧体验青少年精品课堂(第二期)
2016-12-23
第二期
北京大学西方戏剧体验青少年精品课堂
(全程英文表演)




继“北京大学西方戏剧体验青少年精品课堂(第一期)”之后,新利·体育继续为青少年朋友带来亲身体验西方戏剧艺术的舞台,邀请青少年朋友与国内外知名戏剧大师一起,亲身演绎一部英语经典戏剧,并在感受西方戏剧浓厚艺术魅力的同时,帮助孩子用英语自信表达自我、有效改善英语学习方法、提升英语实战能力!
主要师资来源
新利·体育、北京大学外国戏剧与电影研究所
北京大学外国戏剧与电影研究所成立的目的,是让北京大学各学科的同学都有机会直接参与到创造性的、艺术性的、教育性的艺术实践活动中,为学生提供全方位、高水平的艺术体验,并多方面培养他们对艺术的理解力。基于这些目的,过去两年中北京大学外国戏剧与电影研究所排演了《歌剧魅影飞越疯人院》、《仲夏夜之梦》、《一仆二主》、《一个人的莎士比亚》等多部戏剧作品,超过两百名来自多个国家的艺术家和高校学生参与其中。研究所过去两年剧目在中国和全球的观众超过三万人次。
新利·体育、北京大学外国戏剧与电影研究所
北京大学外国戏剧与电影研究所成立的目的,是让北京大学各学科的同学都有机会直接参与到创造性的、艺术性的、教育性的艺术实践活动中,为学生提供全方位、高水平的艺术体验,并多方面培养他们对艺术的理解力。基于这些目的,过去两年中北京大学外国戏剧与电影研究所排演了《歌剧魅影飞越疯人院》、《仲夏夜之梦》、《一仆二主》、《一个人的莎士比亚》等多部戏剧作品,超过两百名来自多个国家的艺术家和高校学生参与其中。研究所过去两年剧目在中国和全球的观众超过三万人次。
特邀专家

程朝翔
程朝翔,新利·体育教授、博士生导师,北京大学外国戏剧与电影研究所所长,原新利·体育院长。研究方向为英国戏剧、美国戏剧及西方人文教育思想。

约瑟夫•格雷夫斯
他在北京大学的戏剧课程堂堂爆满!
约瑟夫•格雷夫斯(Joseph Graves),北京大学外国戏剧与电影研究所艺术总监、教授、国际资深戏剧导演及演员。从2002年至今,约瑟夫•格雷夫斯一直在中国生活并从事戏剧导演工作。2004年,他成为北京大学外国戏剧与电影研究所的艺术总监。从来到中国起,他已制作或导演过70部以上中英文戏剧,其中包括大量的莎士比亚戏剧以及其他西方经典剧目,此外还有许多音乐剧、东方话剧及歌剧。值得一提的是,这些戏中有15部是首次在中国上演。
约瑟夫•格雷夫斯(Joseph Graves),北京大学外国戏剧与电影研究所艺术总监、教授、国际资深戏剧导演及演员。从2002年至今,约瑟夫•格雷夫斯一直在中国生活并从事戏剧导演工作。2004年,他成为北京大学外国戏剧与电影研究所的艺术总监。从来到中国起,他已制作或导演过70部以上中英文戏剧,其中包括大量的莎士比亚戏剧以及其他西方经典剧目,此外还有许多音乐剧、东方话剧及歌剧。值得一提的是,这些戏中有15部是首次在中国上演。

李实
李实,戏剧制作人、导演、剧本译者,现为北京大学外国戏剧与电影研究所常驻艺术家。担任制作人的剧目包括《一个人的莎士比亚》、《一仆二主》、《歌剧魅影飞越疯人院》、《等待•戈多》、《玩命一家》、《仲夏夜之梦》、《长餐桌》、《紫嫣》、《孙悟空三打白骨精》、《窈窕淑女》、《一群人的莎士比亚》、《爱因斯坦的梦》、《尤利乌斯•凯撒》等。作为演员在中国、美国、中东和新西兰等地演出的剧目包括《歌剧魅影飞越疯人院》、《玩命一家》、《仲夏夜之梦》、《狮子和宝石》、《箱子里的人》、《我,堂吉诃德》、《紫嫣》、《血色婚礼》、《伽利略》、《孙悟空三打白骨精》、《窈窕淑女》、《司扒皮过新年》、《一群人的莎士比亚》、《我是张纯如》、《李尔王》、《美杜莎的传说》、《冥域的春季女神》、《暴风雨》、《大海岬》等。

李雄
李雄(Ariel Diccion),新利·体育外籍访问教师,专业舞台剧演员。自1996年开始接触戏剧表演,2002年始从事专业戏剧表演,并一直与菲律宾马尼拉的戏剧公司合作,是马尼拉傻瓜即兴剧场等多个戏剧社团的成员。他还参加了北京、纽约和芝加哥多地的戏剧剧团。 使用英语和菲律宾语演出过的戏剧有:莫里哀的《伪君子》,莎士比亚的《罗密欧与朱丽叶》、《麦克白》、《仲夏夜之梦》、《第十二夜》,布莱希特的《四川好人》,塞缪尔·贝克特的《等待戈多》等。
●●●
该项目还聘请了同时拥有国内一流大学以及国外顶级戏剧学校学历的老师。他们与约瑟夫•格雷夫斯先生都有多年的、丰富的戏剧合作经历。
主办方
新利·体育
北京大学创办于1898年,初名京师大学堂,是中国第一所国立综合性大学,也是当时中国最高教育行政机关。今天的北京大学已经成为国家培养高素质、创造性人才的摇篮、科学研究的前沿和知识创新的重要基地和国际交流的重要桥梁和窗口。
新利·体育拥有英语、俄语、法语、德语、西班牙语、葡萄牙语、日语、阿拉伯语、蒙古语、朝鲜语、越南语、泰国语、缅甸语、印尼语、菲律宾语、印地语、梵巴语、乌尔都语、波斯语、希伯来语等20个本科语种专业。除招生语种外,还拥有近30种外语(古代语言和现代语言)及跨境语言资源可用于教学和科研,如马来语、孟加拉语、土耳其语、豪萨语、斯瓦西里语、伊博语、阿姆哈拉语、乌克兰语、亚美尼亚语、格鲁吉亚语等现代语言。全院(截至2015年9月28日)有221名教师,其中有66名教授,91名副教授,64名讲师(含助理教授)。拥有博士学位的教师154名,占教师总数的70%。
北京大学的外国语言文学学科在国内外享有良好的学术声誉,得到社会各界和国内外同行的认可。在2004年、2008年、2012年全国一级学科整体水平评估中,连续三次蝉联总分第一。
招生对象及人数
北京大学创办于1898年,初名京师大学堂,是中国第一所国立综合性大学,也是当时中国最高教育行政机关。今天的北京大学已经成为国家培养高素质、创造性人才的摇篮、科学研究的前沿和知识创新的重要基地和国际交流的重要桥梁和窗口。
新利·体育拥有英语、俄语、法语、德语、西班牙语、葡萄牙语、日语、阿拉伯语、蒙古语、朝鲜语、越南语、泰国语、缅甸语、印尼语、菲律宾语、印地语、梵巴语、乌尔都语、波斯语、希伯来语等20个本科语种专业。除招生语种外,还拥有近30种外语(古代语言和现代语言)及跨境语言资源可用于教学和科研,如马来语、孟加拉语、土耳其语、豪萨语、斯瓦西里语、伊博语、阿姆哈拉语、乌克兰语、亚美尼亚语、格鲁吉亚语等现代语言。全院(截至2015年9月28日)有221名教师,其中有66名教授,91名副教授,64名讲师(含助理教授)。拥有博士学位的教师154名,占教师总数的70%。
北京大学的外国语言文学学科在国内外享有良好的学术声誉,得到社会各界和国内外同行的认可。在2004年、2008年、2012年全国一级学科整体水平评估中,连续三次蝉联总分第一。
招生对象及人数
• 12以上对英语学习、戏剧表演感兴趣,有志于提高英语学习能力和挑战自我的青少年;
• 10人一组小班教学,按年龄分组。
开班时间
2017年春季学期每周六下午14:00-18:00(2017年3月1日—2017年5月15日),共12次课,每次4课时,共48课时。
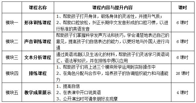
课程模块
教学语种
中、英双语
表演语种
英语
表演剧目
• 莎士比亚台词
• 莎士比亚戏剧选段
• 热门影视作品改编剧本
• 文学名著改编作品
• 小剧目创作
上课地点及排演场地
新利·体育
培训学费及交费方式
学费标准:13000元
交费方式:
交费方式:
汇款
收款单位:北京大学
账号:0200004509089131151
开户银行:中国工商银行北京海淀西区支行
备注:汇款时,请务必在汇款“用途”处注明“北京大学西方戏剧体验青少年精品课堂第二期”
联系方式
新利·体育继续教育办公室
电话:010-62764997
邮箱:zhaosheng@pku.edu.cn
报名流程
开户银行:中国工商银行北京海淀西区支行
备注:汇款时,请务必在汇款“用途”处注明“北京大学西方戏剧体验青少年精品课堂第二期”
联系方式
新利·体育继续教育办公室
电话:010-62764997
邮箱:zhaosheng@pku.edu.cn
报名流程
第一步:报名学员填写《报名表》发送至 zhaosheng@pku.edu.cn
第二步:信息审核
第三步:发放邮件确认
第四步:缴纳学费
第五步:报到上课
第二步:信息审核
第三步:发放邮件确认
第四步:缴纳学费
第五步:报到上课
退款政策
申请者支付学费后,如因个人原因无法按时参加项目,可向新利·体育继续教育办公室提出学费退款的书面申请,获准后,北京大学将按以下规定退费:
• 2017年3月1日前,可退还学费的90%;
• 2017年3月1日(含)正式开班以后,不予退费。
点击下载报名表
北京大学西方戏剧体验青少年精品课堂(第二期)报名信息表.doc
北京大学西方戏剧体验青少年精品课堂(第一期)课堂花絮

新利·体育教授、博士生导师,北京大学外国戏剧与电影研究所所长,
原新利·体育院长程朝翔老师为学生做题为《西方戏剧精华》的讲座。

原新利·体育院长程朝翔老师为学生做题为《西方戏剧精华》的讲座。

北京大学外国戏剧与电影研究所艺术总监、教授、国际资深戏剧导演及演员约瑟夫•格雷夫斯
为学生做题为《英语戏剧表演概论》讲座。

为学生做题为《英语戏剧表演概论》讲座。

约瑟夫•格雷夫斯与学生互动。


北京大学外国戏剧与电影研究所常驻艺术家、戏剧制作人、导演、剧本译者李实老师与
北京大学外国戏剧与电影研究所常驻演员、毕业于清华大学英语专业的王余愉老师一起给学生上文本课。

北京大学外国戏剧与电影研究所常驻演员、毕业于清华大学英语专业的王余愉老师一起给学生上文本课。

新利·体育外籍访问教师、专业舞台剧演员李雄老师给学生上形体课。


北京大学英语语言学专业博士、荷兰蒂尔堡大学访问学者、硕士生导师李玉霞老师给学生上声音课。
